=
首页
=
热门招生
=
服务指南
=
联系方式
热门招生 /
Popular enrollment
让我们共同携手未来
首页
/
热门招生
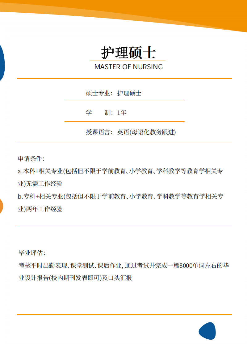
斯里兰卡开放大学护理专业一年全日制专/本升硕
斯里兰卡开放大学护理专业一年全日制专/本升硕